Combining AI Chatbots with Live Chat for Enhanced Customer Support

Emma Ke
on August 30, 202412 min read
In today's digital era, customer support is more important than ever, and businesses must adopt efficient solutions to meet customer expectations. AI chatbots and live chat escalation are essential tools for enhancing customer support. AI chatbots engage customers in real-time, offering personalized and prompt responses. However, when complex queries arise, human intervention becomes necessary. The Live Chat Escalation Setting by Chat Data seamlessly integrates AI chatbots with human agents, ensuring customers receive the help they need without frustration. Chat Data's solution merges the efficiency of AI chatbots with the empathy of human support, creating a well-rounded support system.
Understanding AI Chatbots and Live Chat
What are AI Chatbots?
Definition and basic functionality
AI chatbots serve as digital assistants that engage with customers in real time. These tools utilize Natural Language Processing (NLP) to interpret and respond to customer inquiries. AI chatbots streamline tasks such as scheduling, reminders, order processing, and gathering customer feedback. Businesses benefit from AI chatbots by providing immediate assistance without human intervention. This leads to quick resolution of routine queries and enhances customer satisfaction.
Common use cases in customer support
AI chatbots excel in handling frequently asked questions (FAQs) and providing troubleshooting support. Customers receive timely messages and deep personalization through AI chatbots. Businesses use AI chatbots to increase interaction and understand gaps in conversations. AI chatbots manage routine inquiries, allowing human agents to focus on complex issues. This division of labor improves efficiency and customer experience.
What is Live Chat?
Definition and basic functionality
Live chat involves real-time communication between customers and human agents. This tool adds a human touch to customer interactions, ensuring customers feel valued. Live chat support complements AI chatbots by addressing complex queries that require human insight. Businesses use live chat to foster better relationships with customers and achieve quicker problem resolution.
Common use cases in customer support
Live chat proves invaluable when customers prefer speaking with a live agent. Complex issues, such as processing refunds or modifying orders, often require human intervention. Live chat ensures customers receive personalized attention and empathy. Businesses benefit from live chat by building loyalty and enhancing customer satisfaction. The combination of AI chatbots and live chat creates a balanced support system.
Chat Data offers a seamless integration of AI chatbots with live chat support. This solution merges the efficiency of AI with the empathy of human agents. Businesses enhance their customer support capabilities with Chat Data's innovative approach.
Limitations of Using AI Chatbots Alone
Inability to Handle Complex Queries
AI chatbots often struggle with complex customer queries. These digital assistants excel at routine tasks but falter when faced with nuanced conversations. For example, customers may ask about intricate product specifications or request detailed troubleshooting assistance. AI chatbots lack the critical thinking skills required for such inquiries. Human intervention becomes necessary to provide accurate and satisfactory responses. AI chatbots also face challenges in understanding context. Customers may express their needs in various ways, leading to confusion. AI chatbots cannot always interpret these subtleties, resulting in frustration for users.
Lack of Personal Touch
Human interaction plays a crucial role in customer service. AI chatbots lack emotional intelligence and empathy. Customers often seek personalized attention and emotional support during interactions. AI chatbots cannot offer this level of care. Customer satisfaction suffers when individuals feel unheard or misunderstood. Businesses risk losing loyalty when relying solely on AI chatbots. Human agents provide the personal touch that customers value. Empathy and understanding foster stronger relationships and enhance customer experiences.
Chat Data offers a solution by combining AI chatbots with live chat support. The integration ensures that complex queries receive human attention. Customers benefit from a seamless transition between AI and human agents. Businesses enhance efficiency while maintaining a personal connection. Consider adopting Chat Data to elevate your customer support capabilities.
Limitations of Using Live Chat Alone
High Operational Costs
Human agents in live chat support incur significant operational costs. Salaries, benefits, and training expenses contribute to high costs. Businesses face financial strain when relying solely on human agents. Cost implications hinder scalability and growth.
Resource allocation presents challenges for live chat support. Human agents require scheduling and management. Businesses struggle with efficient resource distribution. Inefficient allocation leads to increased wait times and customer dissatisfaction.
Inefficiency in Handling Repetitive Queries
Repetitive queries burden human agents in live chat support. Customers frequently ask about order status, shipping details, and account issues. Human agents spend valuable time addressing these routine inquiries. Productivity suffers as agents handle repetitive tasks.
Agent productivity declines with repetitive query handling. Human agents experience fatigue and burnout. Businesses witness decreased efficiency and effectiveness. Customer satisfaction diminishes due to delayed responses.
Chat Data provides a solution by integrating AI chatbots with live chat support. AI chatbots handle repetitive queries efficiently. Human agents focus on complex and nuanced customer interactions. Businesses achieve cost savings and enhance customer experiences. Consider adopting Chat Data to optimize your customer support strategy.
Benefits of Combining AI Chatbots with Live Chat

Improved Efficiency and Cost-Effectiveness
Reduction in operational costs
Businesses can achieve significant cost savings by integrating AI chatbots with live chat. AI chatbots manage routine inquiries, reducing the need for a large team of human agents. This approach lowers expenses related to salaries, training, and benefits. Survey Results: *42% of customer service professionals find AI chatbots very effective in responding to service requests*. This statistic highlights the potential for cost reduction through automation.
Streamlined customer support processes
AI chatbots streamline customer support processes by handling repetitive tasks efficiently. Human agents focus on complex issues, enhancing productivity. Businesses experience faster response times and improved workflow. The combination of AI chatbots and live chat creates a balanced support system that optimizes resource allocation.
Enhanced Customer Experience
Seamless transition between AI and human agents
Customers enjoy a seamless transition between AI chatbots and human agents. AI chatbots provide immediate assistance, while live chat offers personalized support for complex queries. This integration ensures customers receive the help they need without frustration. Survey Results: *50% of customers like to talk with AI chatbots*, indicating a preference for initial interactions with digital assistants.
Increased customer satisfaction
Customer satisfaction increases when businesses combine AI chatbots with live chat. Customers appreciate the quick responses from AI chatbots and the empathy from human agents. This dual approach meets customer needs effectively, leading to higher satisfaction levels. Businesses build stronger relationships with customers by offering a comprehensive support system.
Chat Data offers an innovative solution that merges AI chatbots with live chat support. Businesses enhance efficiency and customer experience by adopting this approach. Consider Chat Data to elevate your customer support capabilities and achieve optimal results.
Case Study: Chat Data
Implementation of AI Chatbots
Training AI with proprietary data
Businesses can achieve remarkable results by training AI chatbots with proprietary data. Chat Data provides a platform that allows you to train chatbots using your own data. This approach ensures that chatbots understand specific customer needs and preferences. The AI chatbot can deliver precise answers by focusing on unique data sets. Businesses can address routine inquiries efficiently, enhancing customer support.
Customization for specific use cases
Customization plays a crucial role in maximizing the effectiveness of AI chatbots. Chat Data offers flexibility in tailoring chatbots for specific use cases. Businesses can customize chatbots to handle industry-specific queries or brand-related questions. This level of customization ensures that chatbots provide relevant and accurate responses. Customers receive personalized interactions, leading to improved satisfaction and loyalty.
Integration with Live Chat
Setting up live chat escalation
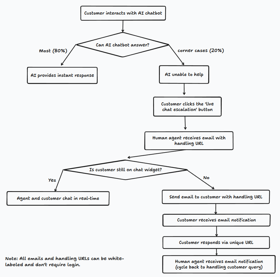
Live chat escalation bridges the gap between AI chatbots and human agents. Chat Data's Live Chat Escalation feature integrates seamlessly into the chatbot interface. Customers can escalate inquiries to human agents when complex issues arise. This integration ensures that customers receive the necessary assistance without frustration. Businesses benefit from a balanced support system that combines efficiency with empathy.
Workflow management
Effective workflow management is essential for smooth operations. Chat Data provides tools to manage the transition between AI chatbots and live chat. Businesses can set up protocols for escalating conversations to human agents. This structured approach optimizes resource allocation and reduces wait times. Customers experience a seamless journey from automated responses to personalized support.
Results and Benefits
Success metrics and KPIs
Businesses can measure success through key performance indicators (KPIs). Chat Data's integration of AI chatbots with live chat improves response times and resolution rates. Businesses witness a reduction in operational costs and an increase in customer satisfaction. These metrics highlight the effectiveness of combining AI chatbots with live chat escalation.
Customer feedback and testimonials
Customer feedback underscores the value of Chat Data's solution. Customers appreciate the quick responses from AI chatbots and the empathy from human agents. Testimonials reveal increased satisfaction and loyalty due to the comprehensive support system. Businesses build stronger relationships with customers by offering a seamless support experience.
Practical Steps to Implement the Combination
Training Your AI Chatbot
Gathering and preparing training data
Begin by gathering comprehensive data for your AI chatbot. Collect customer inquiries, feedback, and interaction patterns. Use this data to train your chatbot effectively. Ensure that the data reflects real-world scenarios. This approach enhances the chatbot's ability to understand and respond accurately. Proper data preparation leads to improved chatbot performance. Businesses can follow the A Comprehensive Guide to Training ChatGPT Using Your Data guide to train your chatbot with your own data.
Continuous learning and improvement
Implement a continuous learning strategy for your AI chatbot. Regularly update the training data with new information. Monitor the chatbot's interactions to identify areas for improvement. Use feedback loops to refine responses and enhance accuracy. Continuous learning ensures that the chatbot adapts to evolving customer needs. This process results in a more effective and reliable digital assistant. The Debug And Optimization Chatbots guide provides a comprehensive guide on how to identify and fix issues in your AI chatbot in case the AI chatbot doesn't provide accurate answers.
Setting Up Live Chat Escalation
Configuring escalation protocols
Establish clear protocols for live chat escalation. Define criteria for when to escalate inquiries to human agents. Configure the Live Chat Escalation Setting to trigger based on complexity or customer requests. Ensure that the transition from chatbot to human agent is seamless. Proper configuration minimizes customer frustration and enhances support efficiency. The Lazy Live Chat Triggering guide provides a comprehensive guide on how to set up the protocal for triggering the live chat escalation in the Live Chat Escalation Setting.
Monitoring and optimization
Regularly monitor the performance of your live chat escalation system. Analyze metrics such as response times and resolution rates. Identify bottlenecks and areas for improvement. Optimize the workflow to ensure efficient resource allocation. Continuous monitoring and optimization lead to a balanced support system. Customers receive timely assistance without unnecessary delays. You can visit the Live Chat Dashboard in your chatbot page to montior and handle any live chat conversations.

Notifications
Because the live chat escalation is an async process and the live chat by the agent or the customer can happen at any time, it is important to have a way to notify the agent or the customer when the live chat escalation is triggered. The live chat message will be sent to the email address you have set in the Live Chat Escalation Setting or the email provided by the customer. You can follow the Live Chat Setting#Notifications guide for more details.

Ensuring Seamless Integration
Testing and troubleshooting
Conduct thorough testing of the integrated system. Simulate various customer scenarios to evaluate performance. Identify and resolve any technical issues or glitches. Ensure that the transition between AI chatbots and human agents is smooth. Testing and troubleshooting prevent disruptions in customer support.
Best practices for implementation
Adopt best practices for implementing the combination of AI chatbots and live chat. Prioritize user experience and customer satisfaction. Maintain transparency in communication and set realistic expectations. Provide training for human agents to handle escalated inquiries effectively. Following best practices ensures a successful integration and enhances overall support capabilities.
Chat Data offers a comprehensive solution for combining AI chatbots with live chat support. The platform provides tools for effective training, configuration, and integration. Businesses can enhance their customer support capabilities with Chat Data's innovative approach. Consider adopting Chat Data to optimize your support strategy and achieve exceptional results.
Combining AI chatbots with live chat creates a powerful customer support system. AI chatbots provide instant responses and handle routine inquiries efficiently. Live chat adds a human touch, ensuring customers feel valued and understood. This combination enhances customer satisfaction and loyalty. Businesses should consider this approach to elevate their customer support experience. Chat Data offers a seamless integration of AI chatbots with live chat, optimizing both efficiency and empathy. Explore Chat Data solutions to transform your customer service and achieve exceptional results.